管理群1:85933517护士长 群1:113865183
医护交流群:87220027加微信拉入VIP管理微信群
微信号:ZGHLZS- 01或15572600275
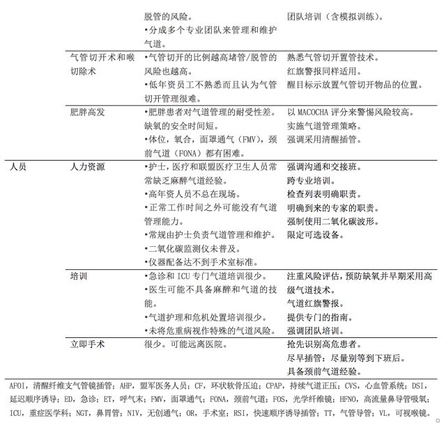
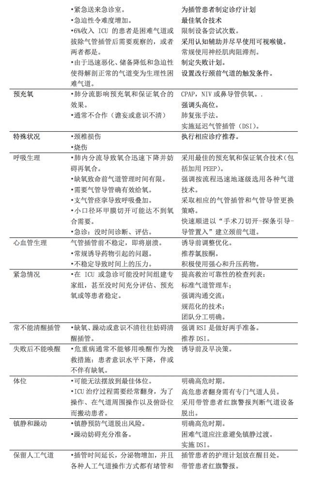
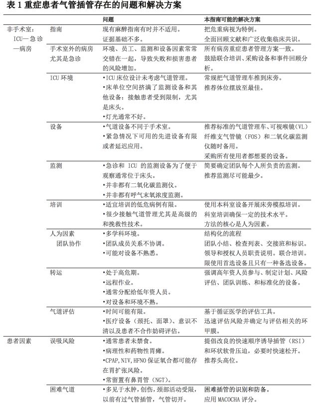
成人重症患者气管插管管理指南(附中英版下载)成人重症患者气管插管管理指南 翻译:秦皇岛市北戴河医院 郭志强 摘要 本指南针对医院各科的重症患者如何优化氧合、气道管理和气管插管进行全面阐述。这也是对第4届麻醉与困难气道学会皇家学院全国审计的回应,审计特别指出对极易发生严重并发症的患者以及可以避免的死亡在管理方面存在缺陷。指南以可靠的证据为基础,辅以专家建议弥补证据不足。指南指出改善急诊气道管理的预后需要密切关注人为因素,而非简单的引入新设备或技术精进。气道管理整个过程中强调气道团队作用、共享思维模式、制定计划、以及沟通。强调氧合第一(包括预充氧和保障氧合)。建议采用改良快速顺序诱导方式。提倡方案B和方案C联合的优化管理流程,整合了Vortex方法中的内容。强调,为了避免延迟和彻底失败,最重要的是限制操作尝试次数,果断承认失败,并进入流程的下一环节。指南推荐尽早使用有屏幕的可视喉镜,在气道挽救时使用第二代声门上气道装置。推荐紧急打开颈前气道采用“手术刀切开-探条引导-导管置入”技术,同时也认可训练有素的专家实施的其他技术的价值。由于大多数危重的气道灾难发生在拔管后,原因为脱管或堵管,对避免此类并发症的根本方法也加以强调。 前言 未预料的困难气道管理指南的发布及2015年更新改变了麻醉科的困难气道管理。但是,皇家麻醉医师学院和困难气道学会第四次全国审查项目组(NAP4)强调指出,ICU和急诊气道管理导致的不良后果和存在的重大缺陷高于麻醉科。 不同患者(成人、儿科、肥胖、急诊、院前及拔管)所面临的问题都已经有专门指南阐述。尽管医院各个病房(急诊、ICU、普通病房)都会有重症患者,挑战别具一格(表1),且并发症的风险最高,然而用于管理这类患者的专业指南只有印度发不过一个,其它就没了。 对于危重病,患者因素可能妨碍标准气道评估。急迫性和生理储备降低导致围插管期明显缺氧、低血压、心律失常、心跳骤停,以及死亡的风险显著增加。气管插管过程中,延误和喉镜反复尝试会增加并发症,也包括心跳骤停和死亡。ICU插管高达30%不能“一次成功”,明显高于手术室。ICU插管过程中严重缺氧(SpO2<80%)的患者高达25%。此外,大约4%的ICU患者入住是为了观察气道、气管插管、原本就有气道问题来拔管,并且总体上大约6%的ICU患者是预期困难气道。危重病本身和其治疗能使得解剖“正常”的气道成为“生理性困难气道”。液体复苏,毛细血管渗漏综合征,俯卧位通气和长期气管插管都能够导致气道水肿和畸形。常常不适宜清醒插管,而且气道管理失败后唤醒患者通常不切实际。其他突出问题包括环境、操作者或参与者的经验,和其他人为因素(表1)。ICU发生严重气道事件时,死亡率和脑损伤的发生率比手术麻醉高约60倍。 尽管ICU气管插管本身风险就高,但大多数气道事故发生在安全建立人工气道之后,原因是气道脱管或堵管;在一组患者中,82%的事故发生在插管后,有25%患者死亡。病情3级入ICU的患者有10-19%行气管切开,气道事故的风险特别高。 在英国、困难气道学会(DAS),危重病医学会(ICS),危重病医学协会(FICM)和英国皇家麻醉学会(RCoA)意识到需要特定指南为成人危重症患者气道管理提供结构化方法。解剖或生理因素可能造成气道管理困难,对ICU、急诊和病房的患者造成严重影响。本指南适用于所有这些危重症患者,无论医院位置。和其他临床情况的气道指南一样,为了预防并发症,氧合第一同时要努力限制气道操作次数。针对解决危重症的特定问题,本指南讨论了多学科团队组建和环境准备、改良气道评估、气管插管时的预充氧和氧供(称做“保证氧合”)、血流动力学管理、快速顺序诱导的作用,最佳喉镜(含可视喉镜)、一体化的B方案和C方案,颈前气道(FONA)的紧急选择、以及一些特殊情况。本指南未涉及插管指征。 方法 2014年DAS委派了一个工作组,代表了DAS、ICS、FICM和RCoA。先检索Medline、PubMed、Embase、Ovid和Google Scholar数据库,时间从2000年1月到2014年9月。通过主题词和过滤条件对已发表的英文文章和摘要进行检索。检索词见补充材料1。定期重复检索直到2017年5月,共检索33020篇摘要,工作组筛选出1652篇全文。还有一些文章通过交叉引用和手工检索获得。非预期困难气道不可能进行对照研究,特别是危重症。证据质量差异极大(GRADE分级从2+到5),没有证据支持则采用共识。 DAS2015版指南中无需变更的内容,特别是在“插管失败氧合失败”(CICO)情况下经环甲膜行颈前气道(FONA)的实用技术,本指南予以重复。若其他额外的专业知识和决断认为有用,(可视喉镜、烧伤和气管插管期间的心血管崩溃)将被审查并形成共识。在工作过程中征求重症社区和DAS成员的意见,并在2015年至2017年间在各国专业会议上提出讨论。在DAS网站论坛上可以进行评论和提问。与以往的DAS指南一样,草案分发给相关专业组织审阅,邀请英国和国际专家做出评论。工作组审阅所有回应后最终形成指南。 免责声明 指南的内容并非临床实践最低标准,也不能代替临床正确决策。是组织和个人用于准备、培训、制定临床实践的框架。本指南针对的是受过一定训练的操作人员。 人为因素 人为因素包括环境影响、团队行为和个人能力。人为因素是医疗差错最常见的原因,并且在皇家麻醉医师学院和困难气道学会第四次全国审查项目组ICU审计报告中(NAP4 ICU)重点提到。人为因素的欠缺如患者准备、设备检查不足或者方案上的偏差在ICU严重不良事件中占一半以上。在ICU气道管理中,患者因素,临床团队协作、环境和需要紧急决策都有可能导致困难气道。与沟通、培训、设备、系统和过程有关的潜在威胁也很常见,会导致决策失误和丧失事态认知能力。一项NAP4追踪研究对NAP4中所有事件的各项人为因素进行验证,每个事件原因中人为因素的中位数为4.5。丧失事态认知能力(预见性不够和决策不佳)最常见。 环境影响 ICU设计主要不是针对气道管理的,各种监护仪和设备限制了和患者接触。应当精心选择气道设备,复杂的或型号各异的设备可能导致认知超载并会影响抉择。应该限制选择,提供一个主要设备,在必要时,最多一个选择。本单位应当选择确实有效的,而且要考虑到低年资人员的培训和技能。无论在哪里使用,本机构内的气道设备标准要统一。操作时要把标准气道管理车推到床旁。 信任度高的各种组织接受有些潜在差错 (环境)和人为差错的必然性,但在医疗系统内部有机会对差错进行干预。通过认知辅助(检查列表和流程)在压力下也能有上佳表现,所以不管气道干预是在哪儿,它都应放在显眼的位置。应当把事件硬性上报与调查作为医疗质量持续改进的一次机会,开放式的不横加指责的讨论应当成为发病率和死亡率分析会的常规内容,包括险些发生差错后,各级人员都要参加。 团队 气管插管团队的构成和职责参见图1。 团队行为和个人表现 风险高的干预措施要求团队领导力和追随力俱佳。负责人管组织队员分配角色,并负责确定和理清操作中需要沟通交流的关键点。例如,通过明确说出“插管失败”来创建共享心智模型。 团队负责人虽然徒手而立但要降低任务彻底失败的风险并保持着事态认知能力。仔细的任务分工能避免个人认知超载,并且对常规和困境时怎么办都很清楚。麻醉诱导之前决定好在必要时由谁进行第二次或第三次插管尝试或者实施颈前气道,则有可能减少切换的延误。我们推荐用事先小结和检查列表来帮助抉择、评估选择、限制操作和决定找人帮忙。这些方法能降低认知负载,提高可靠性,并且能让队员把担心说出来。 找人帮忙时,使用结构化交接技巧如SBAR模式(现状、背景、评估,建议)。上下级关系可能导致任务无法进行并妨碍交流。负责人应该明确声明大家都有权“发言”,并识别隐患。团队小结做得好队员就采取“积极追随力”:有权主动参与接下来的步骤,对设备、人员、其他资源和他们自己进行组织协调。 培训应当包括本科室可用设备的使用、检查列表(图2),插管流程(图3,图4)和团队协作。应有人员定位,对固定人员定期培训。团队负责人应参加培训学会如何做好人员定位和开展培训。本单位设备使用前培训的重要性怎么强调都不为过。在ICU进行气道管理模拟训练(各级人员都参加)能提高技能保持水平,也能识别潜在差错和过程缺陷。 交接班常规应包含气道情况,强调困难气道并确保个体化管理方案到位。 化解认知超载及Vortex方法 认知超载是气道危机时比较特殊的问题,会妨碍抉择和实际表现。 气道危机管理的“Vortex方法”采用简单的图形设计帮助回忆,针对的是困难气道过程中倍感压力的医生。(http://vortexapproach.org/: 补充材料 图.1)。强调遇到困难时避免同一技术反复尝试的重要性。使用声门上气道(SGA)、面罩通气、或气管插管保障氧合,Vortex方法允许每种设备最多尝试三次,加上专家尝试可达四次。所有尝试都失败或临床情况恶化都要求过渡到颈前气道(FONA)。虽然Vortex方法证据基础有限但直觉上非常必要,所以本指南还是吸纳了它。 呼救和气道专家的角色 气道管理应当由培训合格的人来负责,不一定是团队中最有经验的队员,因为高级别人员很可能担任团队负责人的角色。何时和如何邀请其他气道专家,应在团队小结中概述。推荐有机会尽早寻求帮助,并把实际明确规定为第一次插管尝试失败之后。 专业可以指的是专业操作而不代表资历(如头颈外科医生)。专家一到应重点交接清楚下一步可能要做的和首先要做的事,并且应该避免“分析停顿”(过于详细解释有哪些选择而耽误必须立即采取的行动)。SNAPPI(暂停,通告,评估,计划,优先次序,征求意见)沟通工具也许有用。专家可以接替负责人,或接手采取专业措施。 如果来帮忙的人资历尚浅但有较多的气道经验,应该使用“坚定自信且相互尊重”的机组资源管理方式。专家。 评估 气道评估应该包括困难插管、挽救措施难以奏效及误吸的风险。尽管识别困难插管的评估方法阳性预测值和特异性都较低,但即便在最紧急的情况下,仍然建议对具有困难气道管理风险的患者进行识别,有助于制定计划。NAP4收到的来自ICU和急诊的报告经常包括不做气道评估的。更要命的是,高风险患者确认后并未采取恰当的气道策略。重症患者唯一被验证的气道评估工具是MACOCHA评分。有三方面共七项(表2)。 全面气道评估在重症患者经常是不切实际的,但即便是缺氧患者取掉面罩几秒钟就够一次基本气道评估。鼻导管吸氧有利于完成评估和后面的预充氧和保证氧合。重症患者MACOCHA评分≥3预示困难插管。由于诱导前优化血流动力学能改善预后,所以应当注意心肺功能障碍的程度。 反应迟钝或不能合作的患者评估的难度大,但患者的病历纪录、体型、刻下气道长度、和详细交接班都有帮助;对能张口的仰卧位患者马兰帕蒂分级是有效的评估方法。 推荐使用“握喉手法”(补充材料图.2)技术摸清环甲膜。超声比触诊更精确,如果时间允许,超声有助于辨认环甲膜的大小、深度、偏移情况、重叠在上的血管,或甲状腺组织。患者颈前气道的体位摆放有可能使得环甲膜相关的皮肤标记发生移位,那么辨认清楚后仅把气管或中线的位置简单标记出来也许更合适。当怀疑喉部有病理改变(如声门上喉炎或喉癌)时,鼻内窥镜在制定气道管理计划上特别有用。 |

2022年卫生技术人员职称改革护理专业能力及成果代表作范围与要求… [阅读全文]
Copyright © 2012-2015 护理之声(http://www.zghlzs.com) 版权所有 All Rights Reserved.
若有转载或文章版权问题,请与我们联系,我们将尽快处理 E-mail: zhonggo123@163.com
本网名称及标识均在国家版权商标部门注册,原创图文保护知识产权
举报电话:李老师 15802485829 微信: lizanw20
Powered by Discuz! X3.2 技术支持:护理之声 桂ICP备18012132号-1
